墨新聞|記者馬源培/台中報導

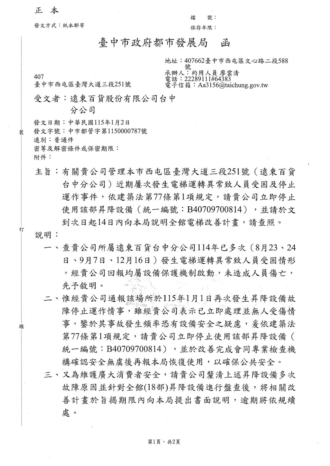
遠東百貨台中分店昨(1)日晚間發生電梯公安事件,館內編號11電梯因故障造成人員短暫受困,經維護保養廠商蒂升電梯公司會同百貨設備人員到場處理後,受困人員均已安全脫困,無人受傷;事故原因目前仍由業者及專業維修廠商持續檢查釐清中。台中市政府都市發展局表示,經派員前往現場稽查,已依《建築法》第77條第1項規定,勒令該電梯停止使用並限期改善,除已依法張貼「停止使用」告示,也要求業者善盡管理與維護責任,待改善完成並報請都發局核備後,才可恢復使用。

都發局長李正偉表示,鑑於該分店去年亦曾發生多起電梯公安事件,已進一步要求業者針對全館18台電梯進行全面性公安盤查,釐清是否存在系統性或管理維護疏失,如查有缺失須立即改善,並須於兩週內提報全館電梯改善計畫報都發局備查。

都發局強調,公共場所昇降設備安全不容任何疏失,市府後續將持續加強該場所電梯設備的查核與監督;如查有未善盡管理維護責任情形,將依法從嚴處理,確保市民公共安全。
此篇文章最開始出處為: 大遠百傳電梯故障事件 中市都發局勒令停用並要求全面檢查


