記者張游舜/台北報導
針對近期網路與社群媒體間廣泛流傳之影片及貼文,內容宣稱政府為65歲以上長者提供每月最高8千多元之「隱藏補助」,且可與多項年金如勞保年金、農保年金及國民年金同時領取等說法,雲林縣政府今(17)日發布澄清聲明,以免引發民眾誤解或錯誤期待。
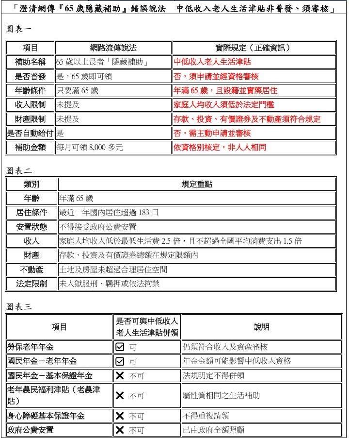
首先,縣府重申,政府確實有提供針對經濟弱勢長者之社會福利-中低收入老人生活津貼,此為依《老人福利法》與相關行政規範所設計的申請制社會救助措施,並非無條件普發性補助。申請者需同時符合多項資格門檻,方能提出申請並經審核通過後領取補貼,以落實照顧真正有需要的長者。
根據現行規定,中低收入老人生活津貼的申請資格包括:
1、年滿65歲,並在戶籍所在地實際居住,且最近一年在國內居住超過183日。
2、未接受政府公費收容安置。
3、家庭人均收入低於中央主管機關或直轄市主管機關當年度最低生活費2.5倍, 且不超過全臺平均每人每月消費支出1.5倍。
4、家庭總存款本金、投資及有價證券總額在規定範圍內。
5、全家所有之土地或房屋未逾越合理居住空間。
6、未入獄服刑、羈押或依法拘禁等其他法定限制。
縣府指出,網路影片中僅提及「65歲即可領取」而忽略上述收入與資產審查條件,容易讓民眾誤以為這是一項不設門檻的普發性補助,與實際規定有明顯差異,特此澄清正確資訊。
此外,有影片宣稱中低收入老人生活津貼可與勞保年金、國民年金、農保年金等多項退休年金同時領取。縣府經查實際情況如下:
1、可併領:中低收入老人生活津貼可與勞保年金以及國民年金中的老年年金併領,但仍需通過收入與資產資格審核,且年金給付高者可能因此喪失中低收入資格。
2、不可併領:若長者已領取老年農民福利津貼(俗稱老農津貼)、國民年金老年基本保證年金、身心障礙基本保證年金等,則不得同時申領中低收入老人生活津貼。
換言之,並非如影片所稱「多項津貼、年金全數可同時領取」,此類訊息屬於錯誤或具誤導性說法,易造成社會大眾錯誤理解及不必要的期待。
雲林縣政府提醒縣民,社會福利措施設計目的在於精準扶助真正有需要的弱勢族群,若有資格不符而誤以為可無條件領取,不僅可能違背法令規範,也可能因提供不實資訊而延誤申請真正適用之補助。縣府呼籲民眾應以官方公布之資訊為準,如有相關疑問可洽各鄉鎮市公所、社會處或社會福利服務窗口核實查詢。
縣府也將持續加強資訊澄清與宣導,確保各項社會福利政策能正確傳達予每位符合資格之民眾,避免錯誤訊息造成不必要之困擾與不安。如需進一步瞭解中低收入老人生活津貼相關規定、申請資格及流程,歡迎至各鄉鎮市公所或社會處查詢。
圖/雲林縣政府提供
此篇文章最開始出處為: 澄清網傳『65歲隱藏補助』錯誤說法 中低收入老人生活津貼非普發 須審核



